Case Study
Metabolomics Reveals Beneficial Changes to Metabolite Profiles During Diabetes Remission
In this study, metabolomics demonstrated that many metabolites that are risk factors for type 2 diabetes are also risk factors for the disease state.
This case study discusses the significant health burden of type 2 diabetes (T2D) and obesity, highlighting the need to understand the physiological mechanisms driving these conditions. It emphasizes the role of metabolomics in clarifying relationships among risk factors, metabolites, and disease pathology.
In this study, researchers investigated the feasibility and insight gained from integrating gene-metabolite associations measured from distinct metabolomic platforms. Leveraging data obtained from several large cohort studies (the Fenland, INTERVAL, and EPIC-Norfolk studies) that used either BiocratesAbsoluteIDQ p180, 1H-NMR, or the Metabolon Global Discovery Panel, scientists conducted genome-wide meta-analyses for the genetic effects on 174 blood metabolite levels in up to 86,507 individuals1. Their findings not only demonstrated synergy among different metabolomic assays but also revealed novel mechanisms underlying type-2 diabetes (T2D) and macular telangiectasia type 2, a rare degenerative retinal disease.
The Challenge: Understanding Complex Changes in Metabolic Disorders
The significant social and health burden of metabolic disorders, particularly type 2 diabetes (T2D) and obesity has led to extensive research aimed at understanding the physiological mechanisms that drive weight gain and subsequent metabolic disturbances. With the advent of metabolomics, researchers have gained a clearer understanding of the relationships between risk factors, metabolites, metabolic phenotypes, and disease pathology. Although metabolomic changes associated with T2D are well established, it remains unclear whether these changes result from downstream consequences of high glucose or upstream mechanisms related to excess adiposity.
Weight loss is a key intervention that drives diabetes remission, and has been shown to provide long-term metabolic benefits. However, the relationship between weight loss and metabolic changes has not been fully investigated because most previous studies were limited by small sample sizes and single-arm designs. Furthermore, despite numerous studies that have helped to characterize the molecular processes involved in diabetes remission, our understanding remains incomplete
Metabolon’s Insight: Applying Metabolomics to a Robust Weight Loss Intervention Clinical Trial to Examine Metabolite Changes
To address the limitations of previous studies, recent research from Corbin and colleagues1 leveraged 574 fasted serum samples collected for the Diabetes Remission Clinical Trial (DiRECT), a randomized clinical trial that tested the hypothesis that effective weight management in a primary care setting can induce and sustain remission of T2D. Samples analyzed in Corbin’s study included those collected at baseline and 12 months after participants were enrolled in the trial. The study intervention included structured support for long-term weight loss, withdrawal of all glucose-lowering and antihypertension drugs, and total diet replacement. The control group received best practice care by guidelines. By the 12-month mark, subjects in the intervention group lost an average of 10 kg and 46% of them achieved remission of T2D. Control group participants lost an average of 1 kg and 4% achieved remission.
To examine the effects of the intervention on metabolism, a wide collection of metabolites was measured using the Metabolon Global Discovery Panel (LC-MS). These analyses identified 1,276 metabolite features, including 959 known compounds and 317 unknown ones. Further metabolomics analysis was performed by the MRC Integrative Epidemiology Unit Metabolomics Facility (University of Bristol) using 1H-NMR analyses, which quantified 148 primary and derived measures, including ratios and percentages.
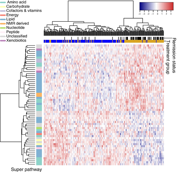
Corbin et al. then applied a multivariable linear regression model adjusted for study center, age, and sex and compared metabolic profiles between timepoints for each group. For most metabolites there was little difference between groups at baseline. However, at the 12-month timepoint the intervention had directly altered 26% of the metabolites identified by NMR and 12% of the metabolites identified by LC-MS. These results identified a separation between study participants according to their allocation to the intervention or control arm of the trial and remission status (Figure 1).
The metabolic differences between the study groups included decreased phosphatidylethanolamines, branched-chain amino acids (BCAAs), sugars (e.g., glucose, fructose, mannose), and a decrease in the relative abundance of triglycerides to total lipids. Conversely, increases were observed in lipids, including sphingolipids and plasmalogens, as well as metabolites related to glycine, serine, and threonine metabolism, and those involved in the urea cycle (i.e., arginine and proline metabolism). There was also an increase in the ratios of cholesterol/cholesteryl esters to total lipids and polyunsaturated fatty acids to total fatty acids. The metabolic profile observed at 12 months strongly correlated with weight loss and a change in HbA1c. Results also showed subtle differences in the metabolomes of those who achieved remission and those who did not despite similar levels of weight loss, with those who achieved remission showing greater decreases in glucose, fructose, and mannose.

Figure 1: Altered metabolites induced by effective weight-loss intervention. Suggested figure from Corbin et al.
The Solution: Intervention Induced Changes in Metabolites are Inversely Correlated with Diabetes Associated Metabolite Profiles.
Metabolomics performed in this study demonstrated that many metabolites altered by intervention are also risk factors for T2D. The changes in metabolite levels induced by the intervention were opposite in direction and proportional in effect size compared to adverse metabolite profiles seen in T2D. Notably, plasma concentrations of branched-chain amino acids (BCAAs) are often elevated in T2D. Here Corbin and colleagues found decreases in BCAA levels that align with existing findings from smaller sample sizes. Furthermore, metabolomics provided detailed characterization of BCAA metabolic pathways, including decreases in several γ-glutamyl BCAA dipeptides. Among the clinical variables examined, weight change was most strongly linked to clinically favorable changes to the metabolome. Collectively, these findings suggest that a sizeable portion of metabolite changes in T2D are modifiable and are most strongly correlated to weight change. This suggests that weight gain and excess adiposity sit upstream of many disease-associated metabolic changes, serving as important, but highly preventable, initiators of disease.
Leveraging previously published data from T2D meta-analyses, this report also found strong inverse correlations between changes in meta-analysis-matched metabolites and incident T2D footprints. Specifically, larger differences in T2D-related metabolite levels before versus after intervention were associated with greater reductions in T2D risk. These findings provide further evidence for the reversal of impaired metabolic processes seen in T2D through weight loss intervention and establish a comprehensive library of metabolites that can serve as markers for T2D risk development.
The Outcome: Using Metabolomics to Improve Weight-Loss Strategies.
In this report, Corbin and colleagues used both LC-MS and 1H-NMR metabolomics to characterize the link between metabolite profiles and diabetes remission. Their results revealed a strong inverse correlation between disease-related metabolites and clinical variables associated with T2D. These findings provide critical evidence for the plasticity of metabolic changes resulting from T2D and suggest novel targets for treatment. Additionally, they offer a framework for quantifiable comparisons between weight-loss strategies, potentially paving the way for more effective interventions.
References
1. Corbin, LJ, Hughes, DA, Bull, CJ, et al. The metabolomic signature of weight loss and remission in the Diabetes Remission Clinical Trial (DiRECT). Diabetologia 2024;(67):74-87.





Recent Comments