Guide de la multiomique
Chapitre 6 - Métabolomique
Dans ce chapitre, nous présentons une vue d'ensemble de la métabolomique - la modalité omique qui s'intéresse au métabolome - et nous examinons les technologies qui permettent à ce domaine d'étude de fournir de nouvelles connaissances biologiques utiles aux soins de santé et à l'agriculture. Nous aborderons également quatre études de cas qui démontrent le rôle que joue la métabolomique dans la recherche médicale et les sciences appliquées.
Qu'est-ce que la métabolomique ?
La métabolomique est l'étude et l'analyse complète des métabolites dans un échantillon biologique. Les métabolites sont de petites molécules intermédiaires ou des produits du métabolisme, qui sont essentiels au fonctionnement des cellules, des tissus et des organismes. Les métabolites ont chacun un rôle biologique essentiel et comprennent un large éventail de molécules, telles que les sucres, les lipides, les acides aminés et les nucléotides. Par exemple, les taux de glucose et de lactate dans le sang peuvent fournir des informations immédiates sur les états métaboliques et énergétiques, tandis que les fluctuations des taux d'acides aminés ou de neurotransmetteurs peuvent indiquer des changements dans l'état nutritionnel ou la fonction neurologique, respectivement1.
En étudiant l'ensemble de ces molécules - le "métabolome" - les chercheurs peuvent obtenir des informations détaillées sur les processus biochimiques qui sous-tendent la vie, ce qui fait de la métabolomique un élément essentiel de la recherche en biologie des systèmes. Cette approche holistique de la capture et de la quantification des métabolites nécessite des outils et des technologies capables de détecter avec précision la diversité et la gamme des métabolites présents dans les organismes vivants.
Technologies métabolomiques
Plusieurs technologies rendent possible la recherche en métabolomique, et elles ont rapidement évolué au cours des dernières décennies pour permettre la détection et l'analyse des métabolites à partir d'une gamme variée de types d'échantillons. Ces avancées technologiques permettent non seulement de mieux comprendre les voies biologiques, mais aussi de repousser les limites des types de métabolites qui peuvent être détectés, quantifiés et interprétés dans divers contextes biologiques. Nous présentons ci-dessous quelques-unes des technologies clés utilisées dans les études métabolomiques.
Spectrométrie de masse (SM)2
La spectrométrie de masse est la pierre angulaire de la recherche en métabolomique en raison de sa grande sensibilité, de sa spécificité et de sa large applicabilité. Elle fonctionne en ionisant les composés chimiques pour générer des molécules chargées ou des fragments moléculaires. Différentes approches d'ionisation peuvent être utilisées en fonction du type d'échantillon. Par exemple, l'ionisation par électrospray (EI) est utilisée pour les échantillons liquides et est hautement compatible avec la chromatographie liquide, ce qui en fait un choix standard pour la chromatographie liquide-spectrométrie de masse (LC-MS). La désorption/ionisation laser assistée par matrice (MALDI) est utilisée pour l'analyse de biomolécules de grande taille et est couramment utilisée en combinaison avec la spectrométrie de masse à temps de vol (MALDI-TOF), qui est une méthode de détection des ions en phase gazeuse.
Chromatographie2
Les techniques de chromatographie sont utilisées pour séparer les composants d'un mélange et sont souvent couplées à la spectrométrie de masse pour améliorer la détection. Les principaux types de chromatographie sont les suivants :
Chromatographie liquide (LC)
Cette technique est souvent utilisée pour les métabolites non volatils, thermiquement instables et polaires. La chromatographie liquide haute performance (HPLC) et la chromatographie liquide ultra-performante (UPLC) sont particulièrement répandues et offrent une résolution et une efficacité élevées. Cependant, l'UPLC présente de nombreux avantages par rapport à la HPLC, tels qu'une analyse plus rapide, une meilleure sensibilité et une consommation moindre de solvants.
Chromatographie en phase gazeuse (GC)
Cette technique est souvent utilisée pour les composés volatils et semi-volatils. La GC nécessite une dérivatisation de l'échantillon pour augmenter leur volatilité, mais offre une excellente séparation. Elle est généralement utilisée pour augmenter la sensibilité de la spectrométrie de masse.
Spectrométrie de masse par imagerie (IMS)4
L'IMS cartographie la distribution des molécules ou des métabolites à la surface d'un échantillon, ce qui permet d'établir un lien entre les informations métabolomiques et histologiques. Cette technique est particulièrement utile en recherche médicale lorsqu'il s'agit d'analyser des coupes de tissus pour étudier la pathologie d'une maladie ou les effets d'un traitement médicamenteux au niveau moléculaire.
Spectroscopie de résonance magnétique nucléaire (RMN)5
La spectroscopie RMN est une méthode non destructive de détection des métabolites dans un échantillon, basée sur les propriétés magnétiques des noyaux atomiques. Bien que moins sensible que la SM, la spectroscopie RMN peut fournir des informations structurelles détaillées que la SM ne peut pas fournir. Elle nécessite une préparation minimale de l'échantillon et peut analyser quantitativement des mélanges sans séparation préalable. Les progrès de la technologie RMN, tels que des intensités de champ plus élevées et des sondes refroidies par cryogénie, ont amélioré sa sensibilité et sa résolution.
Électrophorèse capillaire (EC)6
L'EC est une technique de séparation qui utilise un champ électrique et qui est particulièrement efficace pour séparer les molécules chargées. Elle est efficace et nécessite de petits volumes d'échantillons, ce qui la rend adaptée aux échantillons biologiques limités.
Applications de la métabolomique
La métabolomique offre une fenêtre profonde et détaillée sur les fondements moléculaires de la vie et révèle beaucoup de choses sur la santé, les processus physiologiques et les interactions environnementales des organismes. Outre les applications dans le domaine de la santé, la métabolomique peut donner des indications sur la santé des plantes et des récoltes. Ce domaine d'étude est devenu indispensable dans la recherche et les sciences appliquées et a généré de nouvelles découvertes et applications dans les domaines de la santé et de la biotechnologie.
Applications dans le domaine de la santé humaine
La métabolomique est une approche particulièrement puissante pour détecter les biomarqueurs7, des molécules biologiques dont la présence indique une maladie, un état physiologique ou une réponse thérapeutique particulière. En raison de cette capacité, les analyses métabolomiques ont d'importantes implications en matière de recherche pour toute une série de maladies, telles que le cancer8, les maladies cardiovasculaires9, et bien d'autres encore. L'intégration des analyses métabolomiques dans la recherche universitaire et préclinique peut contribuer à l'amélioration des techniques de diagnostic10 et au développement de thérapies ciblées, sûres et efficaces, ainsi qu'à la possibilité d'une médecine personnalisée11,12.
Applications agricoles
La métabolomique est utilisée dans l'agriculture pour améliorer le rendement des cultures et relever les défis posés par le changement climatique et les facteurs de stress environnementaux. L'adoption d'une surveillance non ciblée et d'une écosurveillance à l'aide de la métabolomique permet de détecter des changements biochimiques subtils induits par une exposition chronique à des substances toxiques d'origine humaine, ce qui fournit des éléments de preuve supplémentaires pour les programmes de surveillance environnementale13.
En agriculture, la métabolomique est utilisée pour mesurer l'impact des conditions environnementales sur la qualité des fruits et les performances des plantes en mesurant les changements dans le métabolisme des fruits. Ces outils permettent de développer des cultures qui s'adaptent mieux au changement climatique14. En outre, la métabolomique joue un rôle essentiel dans la sélection moderne des cultures en prédisant les marqueurs métaboliques de la performance des plantes en situation de stress, ce qui permet de créer des cultures intelligentes sur le plan climatique15. Cette approche intégrée permet non seulement d'accélérer la sélection végétale assistée par la métabolomique, mais aussi de soutenir la commercialisation rapide des cultures modifiées par le génome, contribuant ainsi à la sécurité alimentaire mondiale dans un contexte de changement climatique.
Utilisations modernes de la métabolomique en multiomique : Études de cas
La métabolomique joue un rôle central dans la recherche multiomique en fournissant des informations détaillées sur les états métaboliques qui relient le potentiel génétique aux caractéristiques observables. Elle améliore la compréhension des voies métaboliques et fait progresser la biologie des systèmes. Nous présentons ci-dessous quelques études de cas clés illustrant l'utilisation de la métabolomique avec d'autres méthodes omiques qui ont fait progresser notre compréhension de la maladie.
Diet-omics in the Study of Urban and Rural Crohn Disease Evolution (SOURCE) Cohort (Étude de l'évolution de la maladie de Crohn en milieu urbain et rural)
Au cours des dernières décennies, la maladie de Crohn (MC) est devenue plus fréquente et est en corrélation avec l'augmentation de la mondialisation et de l'urbanisation. En combinant des ensembles de données transcriptomiques, métabolomiques et microbiomiques avec des informations sur le régime alimentaire de l'hôte, une étude a mis en évidence les principales interactions entre la génétique et l'environnement qui contribuent à la pathogenèse de la maladie de Crohn16.
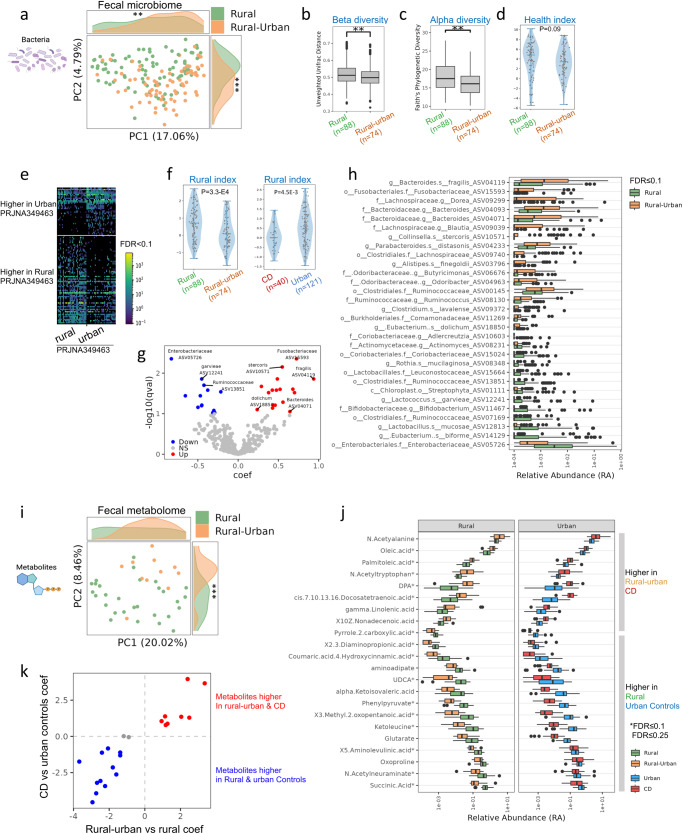
Cette étude a analysé 380 Chinois et Israéliens en bonne santé et nouvellement diagnostiqués atteints de la maladie coeliaque, qui vivaient dans un environnement rural ou urbain. En collectant et en analysant des échantillons d'individus passant d'un environnement rural à un environnement urbain, l'étude a permis d'identifier d'importantes signatures génétiques et environnementales associées à l'exposition urbaine et à la maladie coeliaque. La figure 1, graphique K, montre que les niveaux de métabolites intestinaux présents chez les personnes vivant en milieu rural qui sont passées à un environnement urbain imitent ceux observés dans la maladie coeliaque.
En outre, les données transcriptomiques et métabolomiques ont révélé que certains éléments alimentaires, notamment le manganèse, la vitamine D et le café, sont en corrélation positive avec une composition saine du microbiome et en corrélation négative avec les signatures transcriptomiques associées à la maladie de Crohn. Inversement, la consommation de sucre et de graisses saturées est en corrélation positive avec les signatures transcriptomiques associées à la maladie de Crohn. Ces résultats mettent en évidence l'impact de l'alimentation sur le développement et la progression de la maladie.
L'étude a permis d'identifier 32 métabolites en corrélation avec les transcrits associés à la MC (figure 1, graphique J). Des métabolites tels que le tryptophane, l'acétyl-tryptophane et l'acide docosatétraénoïque présentent une corrélation positive avec les transcrits associés à la MC, tandis que l'adipate, l'azélate et l'indole 3 méthyl acétate présentent une corrélation positive avec les transcrits des témoins sains. Dans l'ensemble, l'approche multiomique utilisée ici a permis d'élucider les interactions complexes entre l'alimentation, le microbiome et l'environnement. Cette étude offre des informations précieuses qui pourraient conduire à des interventions diététiques et thérapeutiques ciblées pour gérer et éventuellement prévenir la maladie coeliaque.
Figure 1. Graphique K. Les métabolites intestinaux sont affectés par le temps passé par les résidents ruraux dans des environnements urbains en Chine16.
Figure 1, Graphique J. Les changements dans le microbiome et le métabolome chez les personnes passant d'un environnement rural à un environnement urbain reflètent les changements associés à la maladie coeliaque16.
Signatures moléculaires de l'état de stress post-traumatique chez les anciens combattants et les soldats d'active exposés à une zone de guerre
Le syndrome de stress post-traumatique (SSPT) touche environ deux fois plus de soldats exposés au combat que de membres de la population générale aux États-Unis. En combinant des données génétiques, épigénétiques, protéomiques et métabolomiques, une étude a identifié plusieurs caractéristiques associées au SSPT17.
À partir d'échantillons sanguins prélevés sur 340 vétérans et 180 soldats en service actif, l'étude a permis d'identifier plusieurs signatures associées au syndrome de stress post-traumatique qui sont en corrélation avec la gravité de la maladie et la chronicité des symptômes. Parmi ces signatures transcriptionnelles, l'inflammation activée, le stress oxydatif, la dysrégulation métabolique et l'altération de l'angiogenèse présentent une corrélation positive avec le SSPT. La figure 2 montre les corrélations entre l'inflammation et les lésions cellulaires et les symptômes du SSPT, tels que les maladies cardiovasculaires, le diabète de type 2 et les troubles neuropsychiatriques.
Ces résultats suggèrent que le syndrome de stress post-traumatique peut être une condition systémique qui a un impact sur divers processus biologiques, y compris la cicatrisation des plaies. Cette étude a combiné des données protéomiques, épigénomiques et métabolomiques pour révéler un profil moléculaire du SSPT qui pourrait conduire à de nouvelles stratégies de prévention, de diagnostic et de traitement.
Figure 2. Processus et voies biologiques altérés en corrélation avec le syndrome de stress post-traumatique17.
Une étude longitudinale multi-omique révèle les corrélats immunitaires de l'évolution clinique chez les patients hospitalisés atteints de COVID-19
La gravité de la maladie et la réponse immunitaire correspondante de l'hôte au SRAS-CoV-2 peuvent varier considérablement en fonction de l'état de santé et du bagage génétique du patient. Pour caractériser la réponse de l'hôte en relation avec l'hétérogénéité de la maladie, une étude a analysé des échantillons longitudinaux de sang et de nez de 540 patients atteints de la maladie COVID-19. L'étude a révélé des états biologiques distincts associés à différents résultats cliniques dans le COVID-19, identifiant de nouveaux domaines potentiels pour des interventions diagnostiques et thérapeutiques.
En utilisant une combinaison de métabolomique, de transcriptomique, de protéomique et d'immunophénotypage, l'étude a identifié des signatures cellulaires et moléculaires présentes dans les 72 heures suivant l'admission à l'hôpital et permettant de distinguer la maladie COVID-19 modérée, sévère et fatale. En outre, les patients atteints d'une maladie grave qui s'est stabilisée dans les 28 jours présentaient des états cellulaires et moléculaires uniques par rapport à ceux qui ont finalement succombé à l'infection.
Les signatures métaboliques clés associées aux trajectoires graves de la maladie comprennent des niveaux élevés d'acides aminés à chaîne ramifiée et de métabolites du cycle de l'urée. Cela suggère que ces voies peuvent jouer un rôle dans l'exacerbation de la gravité de la maladie. En outre, les faibles niveaux de phospholipides sont également en corrélation avec la gravité de la maladie, ce qui met en évidence leur rôle dans la fonction immunitaire. La figure 3 montre les niveaux d'acides aminés ramifiés et de métabolites de l'urée, ainsi que les métabolites des phospholipides au fil du temps chez les patients atteints d'une forme grave de la maladie.
Figure 3. Des signatures métaboliques spécifiques, telles que les acides aminés ramifiés (A) et les phospholipides (B), sont associées à la gravité et à la trajectoire clinique de la maladie COVID-1918.
En intégrant des données provenant de différents tests omiques, cette étude a permis d'identifier des biomarqueurs potentiels de la gravité de la maladie, notamment des acides aminés ramifiés ainsi que des métabolites de l'urée et des phospholipides. Ces résultats pourraient éclairer le pronostic clinique et les interventions thérapeutiques. En outre, cette étude souligne la valeur de la métabolomique dans la découverte de la dysrégulation métabolique associée à la forme sévère de COVID-19, offrant un cadre solide pour la médecine de précision dans la gestion de la maladie.
L'analyse multiomique révèle l'impact du microbiote sur le métabolisme de l'hôte dans la stéatose hépatique
La stéatose hépatique associée à un dysfonctionnement métabolique (MAFLD) peut se développer à partir d'une stéatose hépatique (SH), ou accumulation de graisse dans le foie, et se caractérise par un dysfonctionnement métabolique résultant d'une interaction complexe entre le bagage génétique, l'obésité et les facteurs environnementaux, y compris le microbiome. Pour mieux comprendre la pathogenèse de l'HS, une étude a combiné la composition du microbiome, la métabolomique plasmatique et les données protéomiques inflammatoires d'une cohorte de 56 patients atteints de MAFLD et a examiné les biomarqueurs associés à l'HS19. Ces travaux ont révélé des caractéristiques clés de l'HS, qui peuvent être utilisées pour prédire, diagnostiquer et traiter l'HS et la distinguer d'autres maladies apparentées.
Cette étude a identifié une augmentation des niveaux plasmatiques de divers métabolites, tels que les acides aminés, les lipides et les acides biliaires chez les patients atteints d'HS. Les niveaux de métabolites impliqués dans le stress oxydatif et l'inflammation ont été exprimés de manière différentielle à travers les différents stades de l'HS. Plus précisément, les métabolites lipidiques, les acides aminés gamma-glutamylés, les métabolites des acides aminés à chaîne ramifiée, les métabolites des acides gras et les métabolites liés au glutathion sont associés à l'HS (Figure 4). Les données sur la composition du microbiome ont révélé comment la dysbiose du microbiome buccal et intestinal influence le métabolisme de l'hôte. Chez les patients atteints de stéatose, les abondances de Dorea longicatena, Slackia isoflavoniconvertens, Roseburia hominis et Ruminococcus bromii étaient réduites. Ces biomarqueurs ont été validés dans une cohorte de suivi de 22 patients ayant prédit l'incidence de l'HS.
Figure 4. Des signatures métaboliques spécifiques, telles que les acides aminés ramifiés (A) et les phospholipides (B), sont associées à la gravité et à la trajectoire clinique de la maladie COVID-1918.
Conclusions
La métabolomique est un outil puissant qui permet d'analyser les réactions métaboliques des organismes vivants en réponse à diverses conditions, telles que les maladies et les changements environnementaux. Les applications de la métabolomique couvrent divers domaines, notamment la découverte de biomarqueurs pour le diagnostic et le pronostic des maladies et l'amélioration des pratiques agricoles par l'évaluation de la santé des cultures et des sols. En combinant la métabolomique avec d'autres technologies omiques, telles que la génomique et la protéomique, nous pouvons en apprendre davantage sur les systèmes biologiques complexes, ce qui ouvre la voie à la médecine personnalisée et à l'agriculture de précision.

Lire la suite - Microbiome
Ce chapitre présente les différentes techniques omiques qui peuvent être utilisées pour étudier le microbiome et comprendre sa relation avec divers écosystèmes, y compris le corps humain.
Références
- Maszka P, Kwasniak-Butowska M, Cysewski D, et al. Metabolomic Footprint of Disrupted Energetics and Amino Acid Metabolism in Neurodegenerative Diseases : Perspectives pour le diagnostic précoce et le suivi de la thérapie. Metabolites. 2023;13(3). doi:10.3390/METABO13030369
- Nagana Gowda GA et Djukovic D. Overview of Mass Spectrometry-Based Metabolomics : Opportunities and Challenges. Methods Mol Biol. 2014:1198:3-12. doi : 10.1007/978-1-4939-1258-2_1
- Alseekh S, Aharoni A, Brotman Y, et al. Mass spectrometry-based metabolomics : a guide for annotation, quantification and best reporting practices. Nat Methods. 2021;18(7):747-756. doi:10.1038/S41592-021-01197-1
- Unsihuay D, Mesa Sanchez D, Laskin J. Quantitative Mass Spectrometry Imaging of Biological Systems. Annu Rev Phys Chem. 2021;72:307-329. doi:10.1146/ANNUREV-PHYSCHEM-061020-053416
- Emwas A-H, Roy R, McKay RT, et al. NMR Spectroscopy for Metabolomics Research. Metabolites. 2019;9(7):123. doi : 10.3390/metabo9070123
- Zhang W, Hankemeier T, Ramautar R. Next-generation capillary electrophoresis-mass spectrometry approaches in metabolomics. Curr Opin Biotechnol. 2017;43:1-7. doi:10.1016/J.COPBIO.2016.07.002
- Johnson CH, Ivanisevic J, Siuzdak G. Metabolomics : beyond biomarkers and towards mechanisms. Nat Rev Mol Cell Biol. 2016 Jul;17(7):451-9. doi : 10.1038/nrm.2016.25
- Schmidt DA, Patel R, Kirsch DG, et al. Metabolomics in cancer research and emerging applications in clinical oncology. CA Cancer J Clin. 2021;71(4):333-358. doi : 10.3322/caac.21670
- Koeth RA, Wang Z, Levison BS, et al. Le métabolisme du microbiote intestinal de la L-carnitine, un nutriment présent dans la viande rouge, favorise l'athérosclérose. Nat Med. 2013;19(5):576-85. doi : 10.1038/nm.3145
- Pereira P, Carrageta DF, Oliveira PF, et al. Metabolomics as a tool for the early diagnosis and prognosis of diabetic kidney disease. Med Res Rev. 2022;42(4):1518-1544. doi : 10.1002/med.21883
- Wang P, Shehu AI, et Ma X. Les opportunités de la métabolomique dans l'évaluation de la sécurité des médicaments. Curr Pharmacol Rep. 2017;3(1):10-15. doi : 10.1007/s40495-016-0079-5
- Wishart DS. Applications émergentes de la métabolomique dans la découverte de médicaments et la médecine de précision. Nat Rev Drug Discov. 2016;15(7):473-84. doi : 10.1038/nrd.2016.32
- Beale DJ, Jones OAH, Bose U, et al. Omics-based ecosurveillance for the assessment of ecosystem function, health, and resilience. Emerg Top Life Sci. 2022 ; 6(2) : 185-199. doi : 10.1042/ETLS20210261
- Romero H, Pott DM, Vallarino JG, et al. Metabolomics-Based Evaluation of Crop Quality Changes as a Consequence of Climate Change. Metabolites. 2021;11(7):461. doi : 10.3390/metabo11070461
- Razzaq A, Wishart DS, Wani SH, et al. Advances in Metabolomics-Driven Diagnostic Breeding and Crop Improvement. Metabolites. 2022;12(6):511. doi : 10.3390/metabo12060511
- Braun T, Feng R, Amir A, et al. Diet-omics in the Study of Urban and Rural Crohn disease Evolution (SOURCE) cohort. Nat Commun. 2024;15(1):3764. doi : 10.1038/s41467-024-48106-6
- Muhie S, Gautam A, Yang R, et al. Molecular signatures of post-traumatic stress disorder in war-zone-exposed veteran and active-duty soldiers (signatures moléculaires du syndrome de stress post-traumatique chez les vétérans exposés à la guerre et les soldats en service actif). Cell Rep Med. 2023 ; 4(5) : 101045. doi : 10.1016/j.xcrm.2023.101045
- Diray-Arce J, Fourati S, Jayavelu ND, et al. Une étude longitudinale multi-omique révèle des corrélats immunitaires de l'évolution clinique chez les patients hospitalisés atteints de COVID-19. Cell Rep Med. 2023;4(6):101079. doi : 10.1016/j.xcrm.2023.101079
- Zeybel M, Arif M, Li X, et al. Multiomics Analysis Reveals the Impact of Microbiota on Host Metabolism in Hepatic Steatosis. Adv Sci (Weinh). 2022;9(11):e2104373. doi : 10.1002/advs.202104373
Table des matières
Télécharger le guide au format PDF
Partager ce chapitre
Découvrez comment Metabolon peut vous aider à obtenir des informations précliniques et cliniques.
Nous contacter
Parler avec un expert
Demandez un devis pour nos services, obtenez plus d'informations sur les types d'échantillons et les procédures de manipulation, demandez une lettre de soutien ou posez une question sur la façon dont la métabolomique peut faire avancer votre recherche.

